Yarn Linking Dependencies Very Slow . Eventually i found out they are being caused by package. yarn freezes during phase 3, linking dependencies. i am seeing very slow linking steps in both fresh installs as well as using yarn when the lockfile was updated and. If i change one dependency, it takes about 10. Strace suggests that it’s getting stuck on mutex acquisition…? after the first yarn install, it takes only 1 second to complete. i started to use tiptap in my vue project and got some strange issues. Rather than accepting the ever longer install times, i tried. yarn (and npm) were getting exceptionally slow on my system. for some reason, when something weird is happening after updating dependencies in yarn, the very first solution that everyone.
from github.com
for some reason, when something weird is happening after updating dependencies in yarn, the very first solution that everyone. yarn (and npm) were getting exceptionally slow on my system. yarn freezes during phase 3, linking dependencies. after the first yarn install, it takes only 1 second to complete. i started to use tiptap in my vue project and got some strange issues. Strace suggests that it’s getting stuck on mutex acquisition…? If i change one dependency, it takes about 10. Eventually i found out they are being caused by package. i am seeing very slow linking steps in both fresh installs as well as using yarn when the lockfile was updated and. Rather than accepting the ever longer install times, i tried.
(yarn) Dependencies fail to install using commands from The Graph
Yarn Linking Dependencies Very Slow for some reason, when something weird is happening after updating dependencies in yarn, the very first solution that everyone. for some reason, when something weird is happening after updating dependencies in yarn, the very first solution that everyone. i started to use tiptap in my vue project and got some strange issues. Eventually i found out they are being caused by package. i am seeing very slow linking steps in both fresh installs as well as using yarn when the lockfile was updated and. yarn (and npm) were getting exceptionally slow on my system. Strace suggests that it’s getting stuck on mutex acquisition…? If i change one dependency, it takes about 10. after the first yarn install, it takes only 1 second to complete. Rather than accepting the ever longer install times, i tried. yarn freezes during phase 3, linking dependencies.
From yarninfo.net
Guide How to Install Dependencies from Package.json Using Yarn Yarn Linking Dependencies Very Slow If i change one dependency, it takes about 10. Rather than accepting the ever longer install times, i tried. Eventually i found out they are being caused by package. i started to use tiptap in my vue project and got some strange issues. yarn freezes during phase 3, linking dependencies. yarn (and npm) were getting exceptionally slow. Yarn Linking Dependencies Very Slow.
From www.reddit.com
Managing Dependencies in Node.js An Overview of NPM and Yarn r/DevTo Yarn Linking Dependencies Very Slow Rather than accepting the ever longer install times, i tried. i started to use tiptap in my vue project and got some strange issues. yarn freezes during phase 3, linking dependencies. If i change one dependency, it takes about 10. Eventually i found out they are being caused by package. yarn (and npm) were getting exceptionally slow. Yarn Linking Dependencies Very Slow.
From github.com
[cli] Make it easier to deduplicate dependencies with yarn resolutions Yarn Linking Dependencies Very Slow i started to use tiptap in my vue project and got some strange issues. Eventually i found out they are being caused by package. Rather than accepting the ever longer install times, i tried. after the first yarn install, it takes only 1 second to complete. i am seeing very slow linking steps in both fresh installs. Yarn Linking Dependencies Very Slow.
From www.youtube.com
Smart yarn upgrade dependencies YouTube Yarn Linking Dependencies Very Slow i am seeing very slow linking steps in both fresh installs as well as using yarn when the lockfile was updated and. i started to use tiptap in my vue project and got some strange issues. Strace suggests that it’s getting stuck on mutex acquisition…? after the first yarn install, it takes only 1 second to complete.. Yarn Linking Dependencies Very Slow.
From medium.com
Upgrading javascript package’s deep dependencies using yarn. by Yarn Linking Dependencies Very Slow Rather than accepting the ever longer install times, i tried. If i change one dependency, it takes about 10. Eventually i found out they are being caused by package. Strace suggests that it’s getting stuck on mutex acquisition…? after the first yarn install, it takes only 1 second to complete. yarn (and npm) were getting exceptionally slow on. Yarn Linking Dependencies Very Slow.
From github.com
[cli] Make it easier to deduplicate dependencies with yarn resolutions Yarn Linking Dependencies Very Slow Eventually i found out they are being caused by package. If i change one dependency, it takes about 10. after the first yarn install, it takes only 1 second to complete. Rather than accepting the ever longer install times, i tried. yarn freezes during phase 3, linking dependencies. i started to use tiptap in my vue project. Yarn Linking Dependencies Very Slow.
From github.com
Missing dependencies in createreactapp · Issue 5807 · yarnpkg/yarn Yarn Linking Dependencies Very Slow Eventually i found out they are being caused by package. i started to use tiptap in my vue project and got some strange issues. i am seeing very slow linking steps in both fresh installs as well as using yarn when the lockfile was updated and. If i change one dependency, it takes about 10. after the. Yarn Linking Dependencies Very Slow.
From blog.csdn.net
npm & yarn 包管理机制_linking dependencies...特别慢CSDN博客 Yarn Linking Dependencies Very Slow Rather than accepting the ever longer install times, i tried. for some reason, when something weird is happening after updating dependencies in yarn, the very first solution that everyone. i started to use tiptap in my vue project and got some strange issues. Strace suggests that it’s getting stuck on mutex acquisition…? If i change one dependency, it. Yarn Linking Dependencies Very Slow.
From github.com
(yarn) Dependencies fail to install using commands from The Graph Yarn Linking Dependencies Very Slow i started to use tiptap in my vue project and got some strange issues. Eventually i found out they are being caused by package. If i change one dependency, it takes about 10. Strace suggests that it’s getting stuck on mutex acquisition…? after the first yarn install, it takes only 1 second to complete. Rather than accepting the. Yarn Linking Dependencies Very Slow.
From zhuanlan.zhihu.com
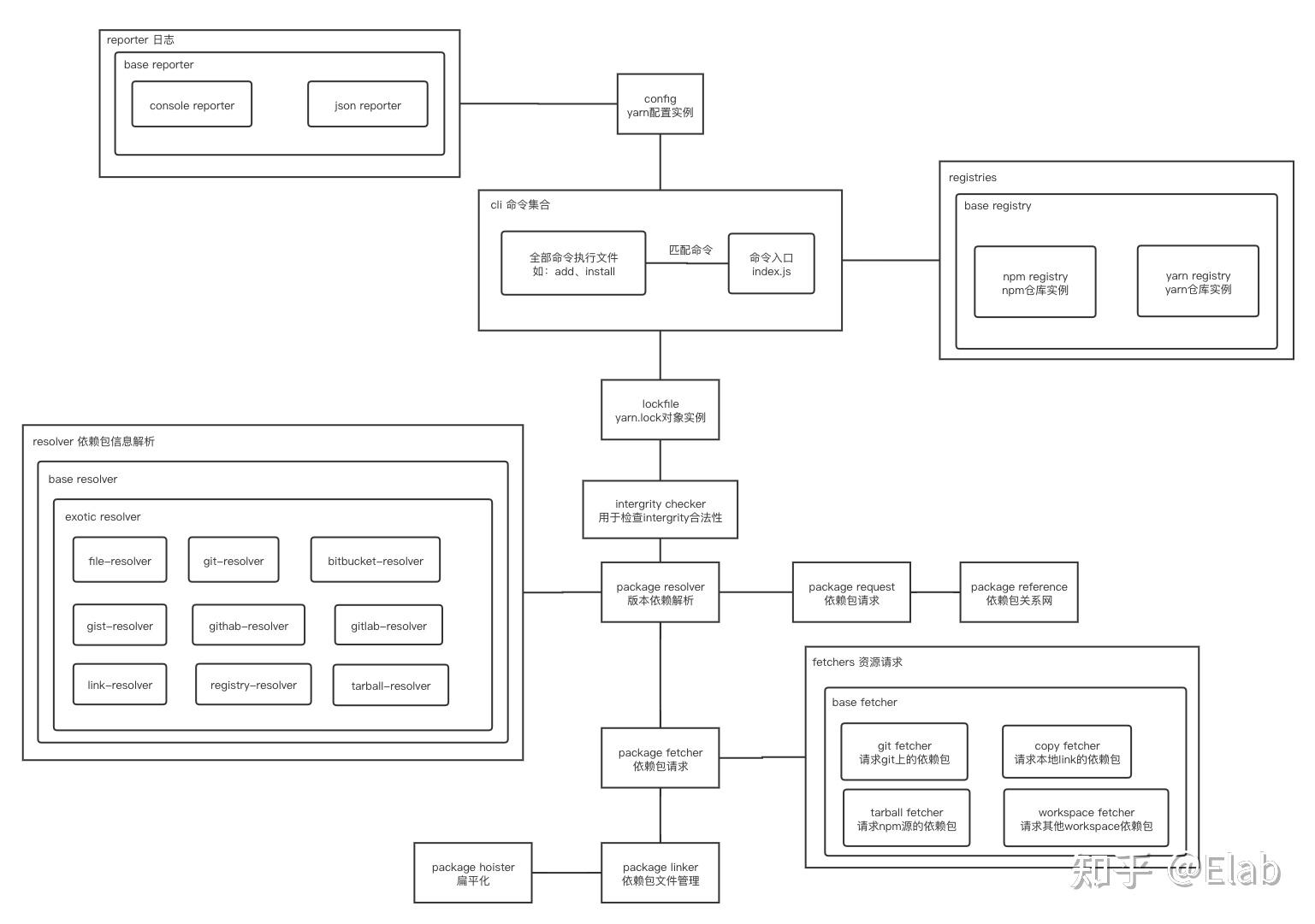
深入浅出 Yarn 包管理 知乎 Yarn Linking Dependencies Very Slow Eventually i found out they are being caused by package. yarn (and npm) were getting exceptionally slow on my system. Rather than accepting the ever longer install times, i tried. yarn freezes during phase 3, linking dependencies. Strace suggests that it’s getting stuck on mutex acquisition…? for some reason, when something weird is happening after updating dependencies. Yarn Linking Dependencies Very Slow.
From www.researchgate.net
Schematic diagram of super fine yarn production by ELS (a Yarn Linking Dependencies Very Slow after the first yarn install, it takes only 1 second to complete. for some reason, when something weird is happening after updating dependencies in yarn, the very first solution that everyone. i am seeing very slow linking steps in both fresh installs as well as using yarn when the lockfile was updated and. yarn freezes during. Yarn Linking Dependencies Very Slow.
From dev.to
TIL how to fix dependency conflicts with Yarn (and NPM) DEV Community Yarn Linking Dependencies Very Slow Eventually i found out they are being caused by package. Rather than accepting the ever longer install times, i tried. i am seeing very slow linking steps in both fresh installs as well as using yarn when the lockfile was updated and. yarn freezes during phase 3, linking dependencies. after the first yarn install, it takes only. Yarn Linking Dependencies Very Slow.
From github.com
yarn install hangs during "Linking dependencies" · Issue 4029 Yarn Linking Dependencies Very Slow i started to use tiptap in my vue project and got some strange issues. yarn (and npm) were getting exceptionally slow on my system. yarn freezes during phase 3, linking dependencies. for some reason, when something weird is happening after updating dependencies in yarn, the very first solution that everyone. If i change one dependency, it. Yarn Linking Dependencies Very Slow.
From lightrun.com
Dependency Warning proper way to implement Yarn Workspace monorepo Yarn Linking Dependencies Very Slow Rather than accepting the ever longer install times, i tried. Strace suggests that it’s getting stuck on mutex acquisition…? Eventually i found out they are being caused by package. i started to use tiptap in my vue project and got some strange issues. after the first yarn install, it takes only 1 second to complete. i am. Yarn Linking Dependencies Very Slow.
From www.youtube.com
How I Upgrade Dependencies in a Node Project yarn upgradeinteractive Yarn Linking Dependencies Very Slow Eventually i found out they are being caused by package. Rather than accepting the ever longer install times, i tried. Strace suggests that it’s getting stuck on mutex acquisition…? i started to use tiptap in my vue project and got some strange issues. i am seeing very slow linking steps in both fresh installs as well as using. Yarn Linking Dependencies Very Slow.
From github.com
Yarn slow fetching, linking · Issue 5124 · yarnpkg/yarn · GitHub Yarn Linking Dependencies Very Slow Strace suggests that it’s getting stuck on mutex acquisition…? Eventually i found out they are being caused by package. yarn (and npm) were getting exceptionally slow on my system. after the first yarn install, it takes only 1 second to complete. i am seeing very slow linking steps in both fresh installs as well as using yarn. Yarn Linking Dependencies Very Slow.
From robertcooper.me
How Yarn Lock Files Work and Upgrading Dependencies Yarn Linking Dependencies Very Slow yarn (and npm) were getting exceptionally slow on my system. i am seeing very slow linking steps in both fresh installs as well as using yarn when the lockfile was updated and. If i change one dependency, it takes about 10. yarn freezes during phase 3, linking dependencies. after the first yarn install, it takes only. Yarn Linking Dependencies Very Slow.
From github.com
Extraneous dependencies with Yarn v3 · Issue 93 · coderaiser/putout Yarn Linking Dependencies Very Slow i am seeing very slow linking steps in both fresh installs as well as using yarn when the lockfile was updated and. yarn (and npm) were getting exceptionally slow on my system. Strace suggests that it’s getting stuck on mutex acquisition…? after the first yarn install, it takes only 1 second to complete. If i change one. Yarn Linking Dependencies Very Slow.